

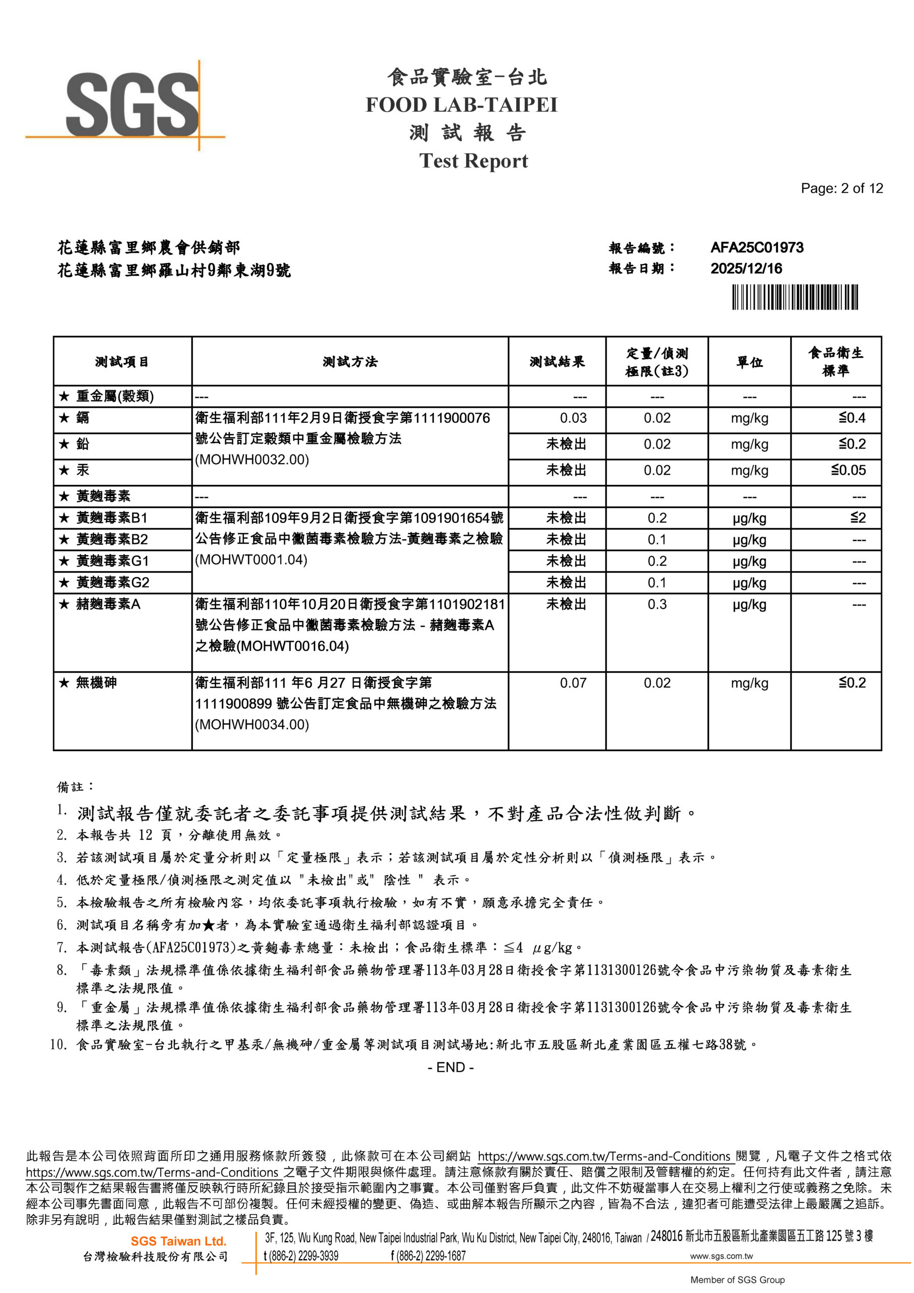
白米檢驗報告

富麗米
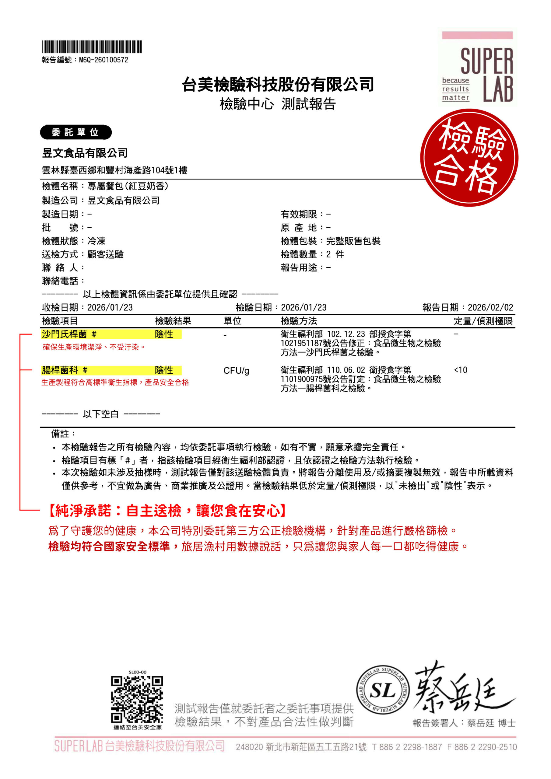
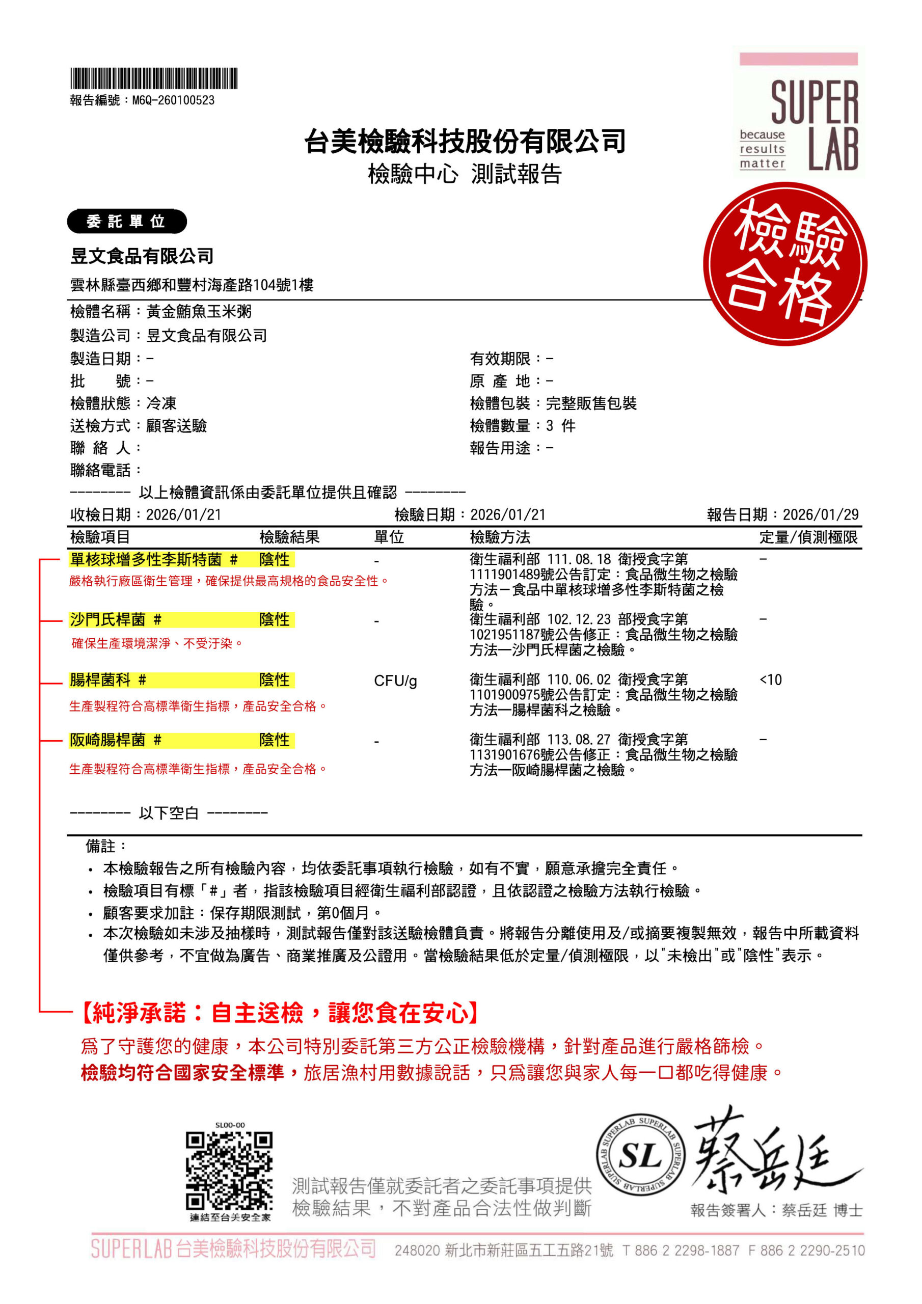
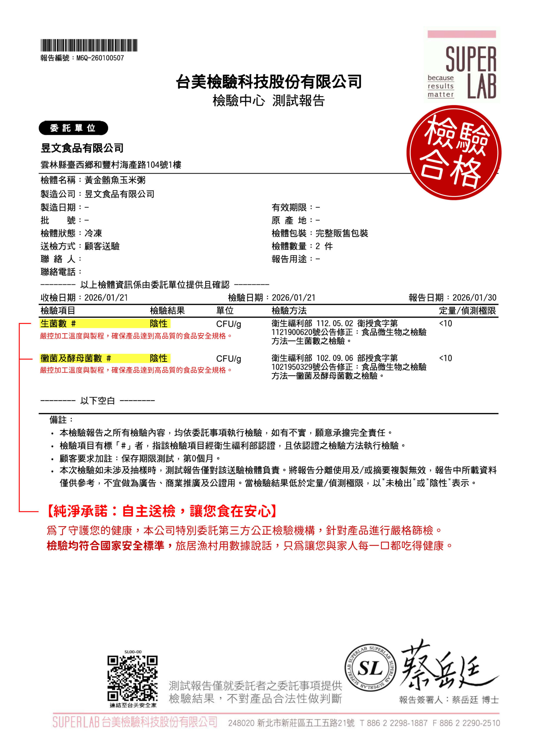
食品檢驗報告

鱸魚湯

文蛤高湯蝦蒸蛋

無鹽薯條

魚薯條

紅豆奶香餐包

低鈉雞塊

米粿
粥飯檢驗報告

鮭魚蔬食燉飯

黃金鮪魚玉米粥

五彩旗魚炊飯
肉品檢驗報告

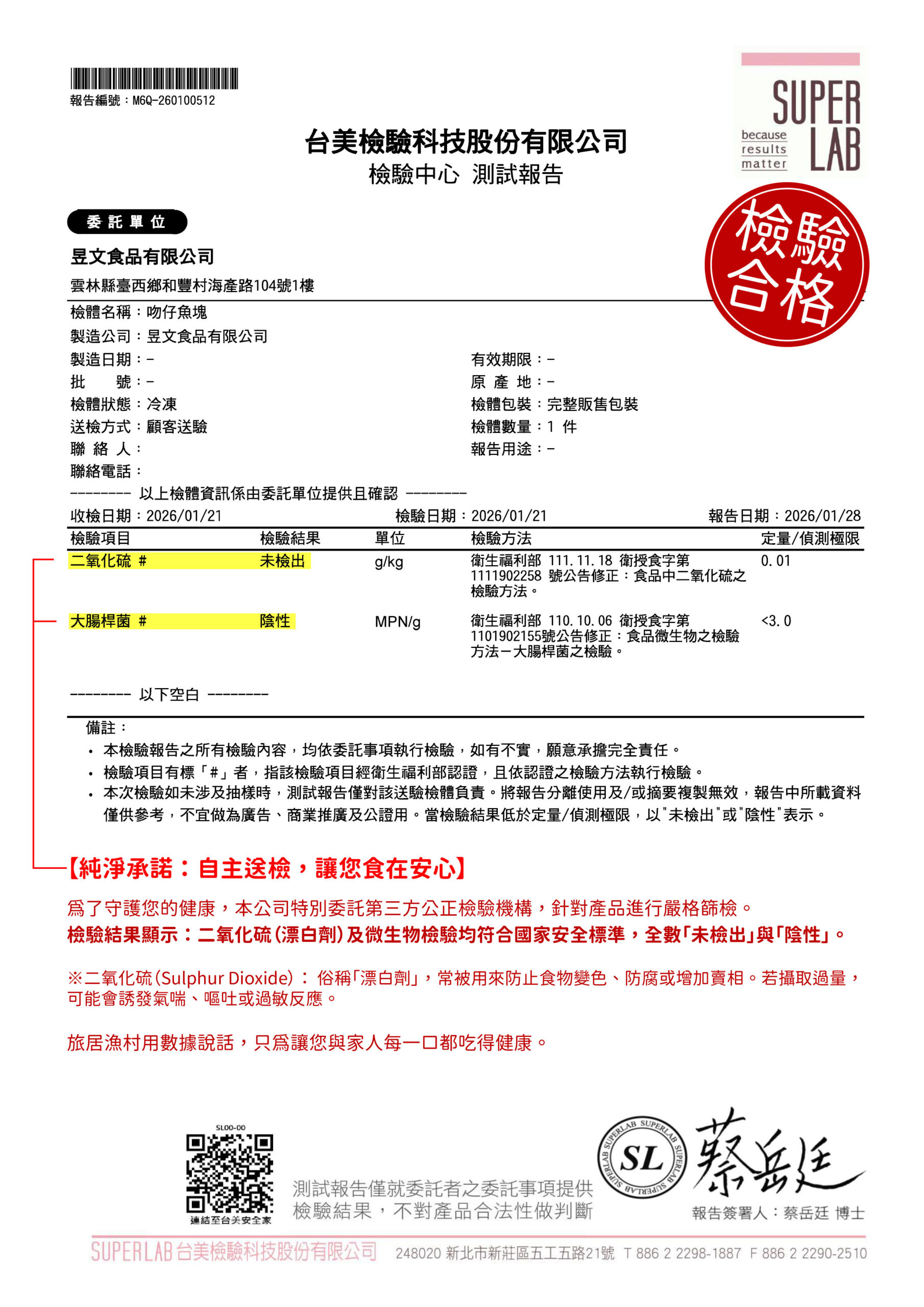
吻仔魚

豬肉

鱸魚

鱘龍魚

龍膽石斑

龍虎斑

鮪魚

飛虎魚

蝦仁

土魠魚
肉品檢驗:守護發育的純淨蛋白質
寶寶的成長發育離不開優質蛋白質,但畜牧產品常面臨抗生素或生長激素殘留的隱憂。我們針對選用的豬肉、雞肉等肉品進行嚴格把關,確保不含瘦肉精(萊克多巴胺)與動物用藥殘留。透過定期的專業實驗室檢驗,讓每一口肉質都維持最天然的狀態,排除化學添加與毒素風險,提供家長最放心的肉類來源。
魚類檢驗:排除海洋重金屬威脅
魚類富含 DHA 是寶寶大腦發展的關鍵,但海洋污染造成的重金屬累積不容忽視。旅居漁村以海鮮專門起家,針對鱸魚、鱘龍魚、龍膽石斑等鮮魚,進行嚴格的重金屬(汞、鎘、鉛)與輻射殘留檢驗。我們堅持篩選純淨海域食材,確保魚肉纖維鮮美、營養豐富且無化學藥劑污染,讓寶寶享受大海精華時,不必擔心環境荷爾蒙威脅。
鋁箔袋檢驗報告

鋁箔袋
包材檢驗:高溫加熱的食安最後防線
除了食材本身,裝載寶寶粥的容器與包材更是關鍵。我們的食品級鋁箔袋通過嚴格的塑化劑、重金屬溶出與耐高溫測試。確保家長在加熱過程中,包材不會釋放任何有害物質污染食物。從食材挑選到包裝出貨,我們對每一個環節進行最高規格的品質把關,確保寶寶每一餐都吃得新鮮、安全且滴水不漏。

























































